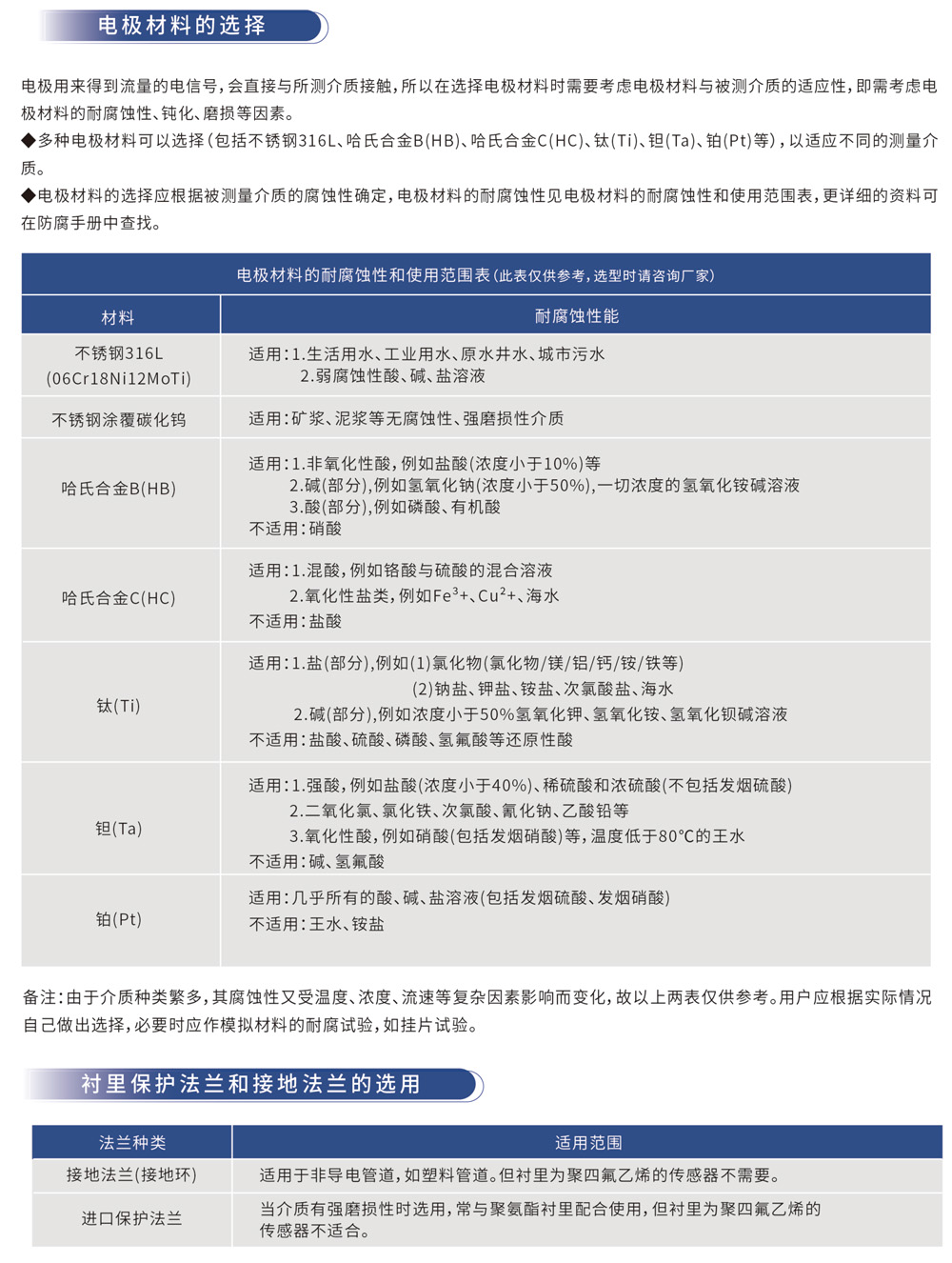
产品分类
DTRLEA型电磁流量计是应用电磁感应原理,根据导电流体通过外加磁场时会产生感应电动势来测量导电流体流量的-种仪器。通常用于对导电介质的测量和计量,是一种高精确度、高可靠性的速度式流量计,广泛应用于石油、化工、钢铁、食品、电力、造纸、水处理、供水、供热、环保等行业的计量测量和控制。
电磁流量计由传感器和转换器两部分组成,传感器由测量管、电极、励磁线圈、铁芯和壳体等部分组成。转换器将流量信号放大、处理、运算后,可显示瞬时流量、累积流量,输出脉冲、模拟电流等信号,用于流体流量的测量与控制。DTRLEA系列申磁流量计采用智能转换器,不仅具有测量、显示等功能,而且支持数据远传、无线遥控、报警等功能。










